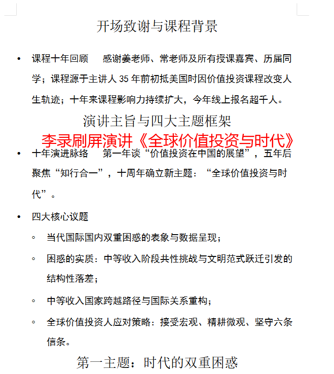
李录刷屏演讲《全球价值投资与时代》(完整版)(北大光华10周年庆)【201.4MB】
156
盘主最近主题
版块热门
- 1免费领取夸克网盘1TB空间,夸克每天领取容量教程
- 2B站充电视频合集,包含多位重量级up主,全是大佬真金白银买来的~【99GB】
- 3奥迪A8大灯,灯亮就是真理,韩国186个精彩视频,懂的都懂,10.5G
- 4恒大歌舞团绝美舞蹈珍藏版视频【4.5GB】
- 5韩国主播BJ热舞精选-yoon froggy [1.9G]
- 6抖音擦边美女短视频合集 [21g]
- 7近期网络热门吃瓜合集 [1g]
- 8韩国BJ热舞精选【 「BJ慧明240417】直播录像!19不禁 性感少女[3.9 G]
- 9日本ASMR美女主播POMEchan 28个哄睡助眠高清合集 持续更新 [8.7G]
- 10韩国美女瑜伽老师高清视频课程合集+练瑜伽的嫂子100集【Sang、Shuu Vayu、雅英、雅慧、云燕、云芝、智妍等】123.2GB
资源杂烩
暂无评论